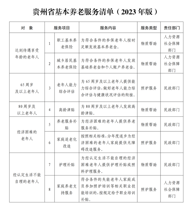
12月11日,记者从贵州省民政厅获悉,近日,贵州人民政府办公厅印发《贵州省推进基本养老服务体系建设实施方案》,列出19项养老服务清单。
《实施方案》提出,到2025年贵州全省基本养老服务制度体系基本健全,基本养老服务清单更加完善,服务对象、内容、标准等更加清晰明确,服务供给、保障、监管等机制不断健全,基本养老服务体系覆盖全体老年人。
《实施方案》还明确了完善基本养老服务清单管理机制、完善精准服务主动响应机制、完善基本养老服务政策支撑体系、提高基本养老服务供给能力、提升基本养老服务便利化可及化水平等五大方面的重点任务。明确到2025年以前,建成贵州省智慧养老服务平台,实现特殊困难老年人月探访率达到100%,实现每个县(市、区、特区)至少有1所以失能特困人员专业照护为主的县级特困人员供养服务机构,乡镇标准化区域养老服务中心建有率不低于60%。(记者 李思瑾)
附:贵州省基本养老服务清单(2023年版)



1、“国际在线”由中国国际广播电台主办。经中国国际广播电台授权,国广国际在线网络(北京)有限公司独家负责“国际在线”网站的市场经营。
2、凡本网注明“来源:国际在线”的所有信息内容,未经书面授权,任何单位及个人不得转载、摘编、复制或利用其他方式使用。
3、“国际在线”自有版权信息(包括但不限于“国际在线专稿”、“国际在线消息”、“国际在线XX消息”“国际在线报道”“国际在线XX报道”等信息内容,但明确标注为第三方版权的内容除外)均由国广国际在线网络(北京)有限公司统一管理和销售。
已取得国广国际在线网络(北京)有限公司使用授权的被授权人,应严格在授权范围内使用,不得超范围使用,使用时应注明“来源:国际在线”。违反上述声明者,本网将追究其相关法律责任。
任何未与国广国际在线网络(北京)有限公司签订相关协议或未取得授权书的公司、媒体、网站和个人均无权销售、使用“国际在线”网站的自有版权信息产品。否则,国广国际在线网络(北京)有限公司将采取法律手段维护合法权益,因此产生的损失及为此所花费的全部费用(包括但不限于律师费、诉讼费、差旅费、公证费等)全部由侵权方承担。
4、凡本网注明“来源:XXX(非国际在线)”的作品,均转载自其它媒体,转载目的在于传递更多信息,丰富网络文化,此类稿件并不代表本网赞同其观点和对其真实性负责。
5、如因作品内容、版权和其他问题需要与本网联系的,请在该事由发生之日起30日内进行。